| Name: ModelAGLKS Founded: January 2006 Members: Roman Savochenko, Maxim Lysenko Description: The project is devoted to the creation of the full dynamic model of real-time of Anastasievskaja GLKS. Address: Current DB into the  SVN-repository, DB in file: AGLKS.tlz. Live execution:  Web-access to the model interface |   | 
| ID | Name | Purpose | Period of execution (ms) | Execution time for Athlon 64 3000+ (ms) | 
| gen | Mainstation | Contains the model of general part of the compressor station, namely, all that is shown on the principle scheme outside of the gray blocks of individual compressors. | 10 | 0.52 | 
| gen_cntr | Mainstation (controller) | Contains the model of the control system of the mainstation part | 1000 | 0.033 | 
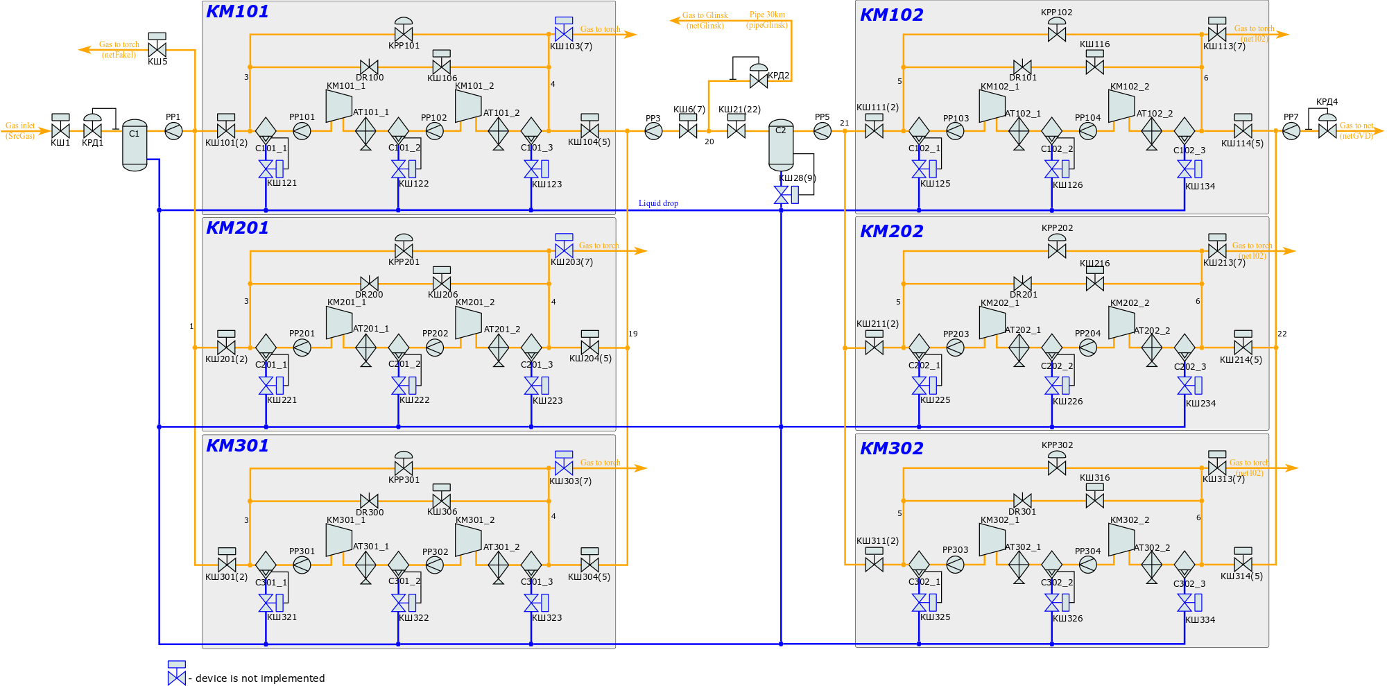
| KM101 | The model of ÊÌ101 | Contains the model of the first compressor KÌ101 of low pressure. | 10 | 0.3 | 
| KM102 | The model of ÊÌ102 | Contains the model of the first compressor KÌ102 of high pressure. | 10 | 0.35 | 
| KM201 | The model of ÊÌ201 | Contains the model of the second compressor KÌ201 of low pressure. | 10 | 0.3 | 
| KM202 | The model of ÊÌ202 | Contains the model of the second compressor KÌ202 of high pressure. | 10 | 0.35 | 
| KM301 | The model of ÊÌ301 | Contains the model of the third compressor KÌ301 of low pressure. | 10 | 0.3 | 
| KM302 | The model of ÊÌ302 | Contains the model of the third compressor KÌ302 of high pressure. | 10 | 0.35 | 
| Technological device model | Technological devices (blocks of the model) | 
| Ball crane (ballCrane) | gen.ÊØ1èì, gen.ÊØ2èì, gen.ÊØ5èì, gen.ÊØ7èì, gen.ÊØ21èì, gen.ÊØ22èì, KM*01.ÊØ101èì, KM*01.ÊØ102èì, KM*01.ÊØ104èì, KM*01.ÊØ105èì, KM*01.ÊØ106èì, KM*02.ÊØ111èì, KM*02.ÊØ112èì, KM*02.ÊØ114èì, KM*02.ÊØ115èì, KM*02.ÊØ116èì | 
| Gas compressor (compressor) | KM*01.KM101_1, KM*01.KM101_2, KM*02.KM102_1, KM*02.KM102_2 | 
| Air cooler (cooler) | KM*01.AT101_1, KM*01.AT101_2, KM*02.AT102_1, KM*02.AT102_2 | 
| Diaphragm (diafragma) | gen.PP1, gen.PP3, gen.PP5, gen.PP7, KM*01.PP101, KM*01.PP102, KM*02.PP103, KM*02.PP104 | 
| Valve (klap) | gen.ÊØ1, gen.ÊØ5, gen.ÊØ6, gen.ÊØ21, KM*01.KPP101, KM*01.DR100, KM*01.ÊØ101, KM*01.ÊØ104, KM*01.ÊØ106, KM*02.KPP102, KM*02.DR101, KM*02.ÊØ111, KM*02.ËÊØ113, KM*02.ÊØ114, KM*02.ÊØ116 | 
| Lag (lag) | gen.P_ÊÐÄ2 | 
| Network (loading) (net) | gen.netGVD, gen.netGlinsk, gen.netFakel, KM*02.net102 | 
| Pipe 1->1 (pipe1_1) | gen.pipeGlinsk | 
| Pipe 1->2 (pipe1_2) | gen.node1, gen.node20 | 
| Pipe 1->3 (pipe1_3) | gen.node1_1, gen.node21, KM*01.node4_1 | 
| Pipe 1->4 (pipe1_4) | KM*02.node6_1 | 
| Pipe 3->1 (pipe3_1) | gen.node22, gen.node19, KM*01.node3_1, KM*02.node5_1 | 
| Noise (2 harmonic + rand) (noise) | gen.noisePP3 | 
| Separator (separator) | gen.C1, gen.C2, KM*01.C101_1, KM*01.C101_2, KM*01.C101_3, KM*02.Ñ102_1, KM*02.Ñ102_2, KM*02.Ñ102_3 | 
| Source (pressure) (src_press) | gen.SrcGas | 
| Ñode | Description | Properties | Source | 
| Mainstation controller BlockCalc.gen | |||
| F2, F_PP1 | Gas flow through the diaphragm PP1 | PP1.Fi | |
| F3 | The gas flow through a pipe to Glinsk | pipeGlinsk.Fi | |
| F4, F_PP5, F5_6 | Gas flow through the diaphragm PP5 | PP5.Fi | |
| F7_8 | Gas flow through the diaphragm PP7 | PP7.Fi | |
| F_PP3 | Gas flow through the diaphragm PP3 | PP3.Fo | |
| KSH1 | The control block of the ball valve KSH1 | ÊØ1èì.com, ÊØ1èì.st_open, ÊØ1èì.st_close | |
| KSH2 | The control block of the ball valve KSH2 | ÊØ2èì.com, ÊØ2èì.st_open, ÊØ2èì.st_close | |
| KSH5 | The control block of the ball valve KSH5 | ÊØ5èì.com, ÊØ5èì.st_open, ÊØ5èì.st_close | |
| KSH6 | The control block of the ball valve KSH6 | ÊØ6èì.com, ÊØ6èì.st_open, ÊØ6èì.st_close | |
| KSH7 | The control block of the ball valve KSH7 | ÊØ7èì.com, ÊØ7èì.st_open, ÊØ7èì.st_close | |
| KSH21 | The control block of the ball valve KSH21 | ÊØ21èì.com, ÊØ21èì.st_open, ÊØ21èì.st_close | |
| KSH22 | The control block of the ball valve KSH22 | ÊØ22èì.com, ÊØ22èì.st_open, ÊØ22èì.st_close | |
| L1 | The liquid level in the separator C2 | C2.Læ | |
| Ti | The gas temperature at the input of the CS. | ÊØ1.Ti | |
| T_PP1 | The gas temperature at the diaphragm PP1 | ÊÐÄ1.To | |
| T_PP3 | The gas temperature at the diaphragm PP3 | node19.To | |
| T_PP5 | The gas temperature at the diaphragm PP5 | ÊØ21.To | |
| Pi | The gas pressure at the input of the CS. | ÊØ1.Pi | |
| P_PP1 | Gas pressure at the diaphragm PP1 | PP1.Po | |
| P_PP3, PC0601 | Gas pressure at the diaphragm PP3 | PP3.Po | |
| P_PP5, P4, PT0404 | Gas pressure at the diaphragm PP5 | PP5.Po | |
| PT0804, P3 | The gas pressure in the pipe to Glinsk | pipeGlinsk.Pi | |
| PT1606, PT0503 | The gas pressure in the separator Ñ1 | C1.Po | |
| PT0406 | Gas pressure at the diaphragm PP7 | PP7.Po | |
| PT0605 | The gas pressure before control valve KRD1 | ÊÐÄ1.Pi | |
| Virtual controller of the mainstation LogicLev.experiment | |||
| F3 | The gas flow through a pipe to Glinsk | Template: base.simleBoard t/h, (0;100), a(10;90), w(35;80) | BlockCalc.Anast1to2node.F3.var | 
| F4, F_PP5 | Gas flow through the diaphragm PP5 | Template: base.simleBoard t/h, (0;100), a(10;90), w(35;80) | BlockCalc.Anast1to2node.F4.var, BlockCalc.Anast1to2node.F_PP5.var | 
| F_PP1 | Gas flow through the diaphragm PP1 | Template: base.simleBoard t/h, (0;150) | BlockCalc.Anast1to2node.F_PP1.var | 
| F_PP3 | Gas flow through the diaphragm PP3 | Template: base.simleBoard t/h, (0;150) | BlockCalc.Anast1to2node.F_PP3.var | 
| Ti | The gas temperature at the input of the CS. | Template: base.simleBoard deg. Ñ, (-50;50), a(-20;40), w(-10;30) | BlockCalc.Anast1to2node.Ti.var | 
| T_PP1 | The gas temperature at the diaphragm PP1 | Template: base.simleBoard deg. Ñ, (0;50) | BlockCalc.Anast1to2node.T_PP1.var | 
| T_PP3 | The gas temperature at the diaphragm PP3 | Template: base.simleBoard deg. Ñ, (0;50) | BlockCalc.Anast1to2node.T_PP3.var | 
| T_PP5 | The gas temperature at the diaphragm PP5 | Template: base.simleBoard deg. Ñ, (0;50) | BlockCalc.Anast1to2node.T_PP5.var | 
| Pi | The gas pressure at the input of the CS. | Template: base.simleBoard kgf/cm2, (0;20), a(4;15), w(5;10) | BlockCalc.Anast1to2node.Pi.var | 
| P3 | The gas pressure in the pipe to Glinsk | Template: base.simleBoard kgf/cm2, (0;100), a(10;90), w(20;80) | BlockCalc.Anast1to2node.P3.var | 
| P_PP1 | Gas pressure at the diaphragm PP1 | Template: base.simleBoard kgf/cm2, (0;10) | BlockCalc.Anast1to2node.P_PP1.var | 
| P_PP3 | Gas pressure at the diaphragm PP3 | Template: base.simleBoard kgf/cm2, (0;50) | BlockCalc.Anast1to2node.P_PP3.var | 
| P_PP5, P4 | Gas pressure at the diaphragm PP5 | Template: base.simleBoard kgf/cm2, (0;50) | BlockCalc.Anast1to2node.P_PP5.var, BlockCalc.Anast1to2node.P4.var | 
| PT0503 | The gas pressure in the separator Ñ1 | Template: base.simleBoard kgf/cm2, (0;10), a(2;8), w(3;7) | BlockCalc.Anast1to2node.PT0503.var | 
| KSH6close | Alarm for closing the valve KSH6 | Template: base.digAlarm | BlockCalc.Anast1to2node.ÊØ6.st_open | 
| gN1 | Account node 1 | Template: base.gasPoint | |
| KSH7 | The control block of the ball valve KSH7 | Template: base.digitBlock t=5s | BlockCalc.Anast1to2node.ÊØ7.com, BlockCalc.Anast1to2node.ÊØ7.st_open, BlockCalc.Anast1to2node.ÊØ7.st_close | 
| The BlockCalc.gen_cntr controller | |||
| PC_KRD1 | The pressure regulator at the input of the CS. | at, (0;10) | PCKRD1.* | 
| PC_KRD2 | The pressure regulator between the compressors of low and high pressure. | at, (0;50) | PC_ÊÐÄ2.* | 
| PC_KRD3 | Regulator of the pressure at the output of CS. | at, (0;120) | PC_ÊÐÄ3.* | 
| The BlockCalc.KM*01 controller | |||
| KPP101 | Antistall control valve of the compressor | %, (0;100), 0 digits | KPP101.l_kl1 | 
| FN101 | Flow at the output of compressor | ÊØ104.Fi | |
| F101 | Flow on the diaphragm PP101 | t/h, (0;100), 1 digit | PP101.Fi | 
| F102 | Flow on the diaphragm PP102 | t/h, (0;100), 1 digit | PP102.Fi | 
| TE1202_1 | Temperature after the first stage of the compressor | K, (273;373), 0 digit | ÊÌ101_1.To | 
| TE1205_1 | Temperature after the second stage of the compressor | K, (273;433), 0 digit | ÊÌ101_2.To | 
| TE1313_1 | The temperature at the input of the first stage of the compressor | K, (273;373), 0 digit | node3_1.To | 
| TE1314_1 | The temperature after the fridge of the first stage of the compressor | K, (273;373), 0 digit | AT101_1.To | 
| TE1206_1 | The temperature after the fridge of the second stage of the compressor | K, (273;373), 0 digit | AT101_2.To | 
| AT101_1 | Control block of the fridge after the first stage of the compressor | AT101_1.Ti, AT101_1.To, AT101_1.Wc | |
| AT101_2 | Control block of the fridge after the second stage of the compressor | AT101_2.Ti, AT101_2.To, AT101_2.Wc | |
| KSH101 | The control block of the ball valve KSH101 | ÊØ101èì.com, ÊØ101èì.st_open, ÊØ101èì.st_close | |
| KSH102 | The control block of the ball valve KSH102 | ÊØ102èì.com, ÊØ102èì.st_open, ÊØ102èì.st_close | |
| KSH104 | The control block of the ball valve KSH104 | ÊØ104èì.com, ÊØ104èì.st_open, ÊØ104èì.st_close | |
| KSH105 | The control block of the ball valve KSH105 | ÊØ105èì.com, ÊØ105èì.st_open, ÊØ105èì.st_close | |
| KSH106 | The control block of the ball valve KSH106 | ÊØ106èì.com, ÊØ106èì.st_open, ÊØ106èì.st_close | |
| PT0202_1 | Pressure after the first stage of the compressor | at, (0;20), 1 digit | ÊÌ101_1.Po | 
| PT0204_1 | Pressure after the second stage of the compressor | at, (0;50), 1 digit | ÊÌ101_2.Po | 
| PT1006_1 | Pressure on the diaphragm PP102 | at, (0;20), 1 digit | PP102.Pi | 
| P101 | Pressure on the diaphragm PP101 | at, (0;10), 1 digit | PP101.Pi | 
| ST8612_1 | Rotation speed of the compressor | 1000x rpm, (0;10), 2 digits | ÊÌ101_1.N | 
| BlockCalc.KM*02 controller | |||
| KPP102 | Antistall control valve of the compressor | %, (0;100), 0 digits | KPP102.l_kl1 | 
| TE1202_4 | Temperature after the first stage of the compressor | K, (273;373), 0 digit | KM102_1.To | 
| TE1205_4 | Temperature after the second stage of the compressor | K, (273;433), 0 digit | KM102_2.To | 
| TE1313_4 | The temperature at the input of the first stage of the compressor | K, (273;373), 0 digit | node5_1.To | 
| TE1314_4 | The temperature after the fridge of the first stage of the compressor | K, (273;373), 0 digit | AT102_1.To | 
| TE1206_4 | The temperature after the fridge of the second stage of the compressor | K, (273;373), 0 digit | AT102_2.To | 
| F103 | Flow on the diaphragm PP103 | t/h, (0;100), 1 digit | PP103.Fi | 
| F104 | Flow on the diaphragm PP104 | t/h, (0;100), 1 digit | PP104.Fi | 
| PT0202_4 | Pressure after the first stage of the compressor | at, (0;75), 1 çíàê | KM102_1.Po | 
| PT0204_4 | Pressure after the second stage of the compressor | at, (0;150), 1 çíàê | KM102_2.Po | 
| PT1006_4 | Pressure on the diaphragm PP104 | at, (0;75), 1 digit | PP104.Pi | 
| P103 | Pressure on the diaphragm PP103 | at, (0;50), 1 digit | PP103.Pi | 
| KSH111 | The control block of the ball valve KSH111 | ÊØ111èì.com, ÊØ111èì.st_open, ÊØ111èì.st_close | |
| KSH112 | The control block of the ball valve KSH112 | ÊØ112èì.com, ÊØ112èì.st_open, ÊØ112èì.st_close | |
| KSH114 | The control block of the ball valve KSH114 | ÊØ114èì.com, ÊØ114èì.st_open, ÊØ114èì.st_close | |
| KSH115 | The control block of the ball valve KSH115 | ÊØ115èì.com, ÊØ115èì.st_open, ÊØ115èì.st_close | |
| KSH116 | The control block of the ball valve KSH116 | ÊØ116èì.com, ÊØ116èì.st_open, ÊØ116èì.st_close | |
| ST8612_4 | Rotation speed of the compressor | 1000x rpm, (0;15), 2 digits | KM102_1.N | 
















