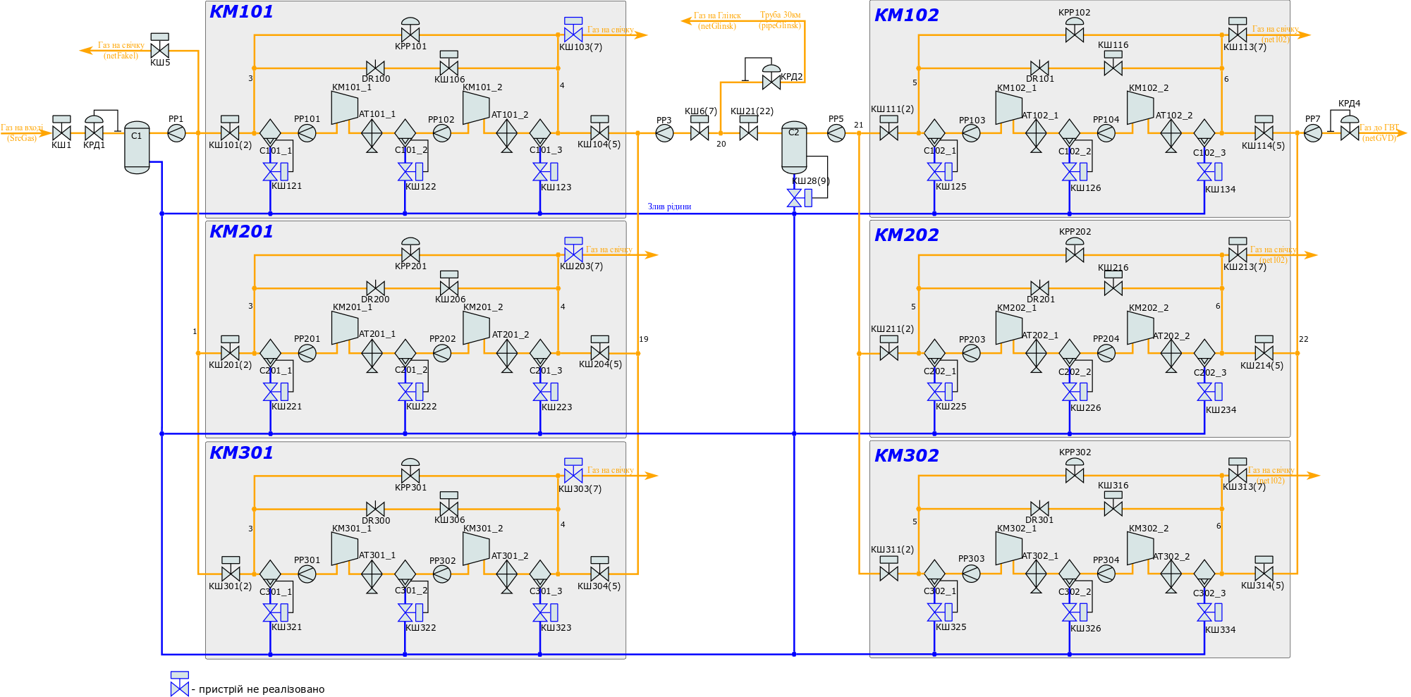
| Ім'я: ModelAGLKS Засновано: Січень 2006р Учасники: Роман Савоченко Опис: Проект присвячено створенню повної моделі Анастасіївської газо-ліфтної компресорної станції (ГЛКС). Адреса: Поточна БД у Живе виконання: | |
| ID | Ім'я | Призначення | Період обчислення (мс) | Час виконання на Athlon 64 3000+ (мс) |
| gen | Загальностанційка | Містить модель загальної частини компресорної станції, а саме все що зображено на принциповій схемі за межами сірих блоків окремих компресорів. | 10 | 0.52 |
| gen_cntr | Загальностанційка (контролер) | Містить модель системи керування загальностанційною частиною. | 1000 | 0.033 |
| KM101 | Модель КМ101 | Містить модель першого компресора низького тиску КМ101. | 10 | 0.3 |
| KM102 | Модель КМ102 | Містить модель першого компресора високого тиску КМ102. | 10 | 0.35 |
| KM201 | Модель КМ201 | Містить модель другого компресора низького тиску КМ201. | 10 | 0.3 |
| KM202 | Модель КМ202 | Містить модель другого компресора високого тиску КМ202. | 10 | 0.35 |
| KM301 | Модель КМ301 | Містить модель третього компресора низького тиску КМ301. | 10 | 0.3 |
| KM302 | Модель КМ302 | Містить модель третього компресора високого тиску КМ302. | 10 | 0.35 |
| Модель апарату | Апарати (блоки моделі) |
| Шаровий кран (ballCrane) | gen.КШ1им, gen.КШ2им, gen.КШ5им, gen.КШ7им, gen.КШ21им, gen.КШ22им, KM*01.КШ101им, KM*01.КШ102им, KM*01.КШ104им, KM*01.КШ105им, KM*01.КШ106им, KM*02.КШ111им, KM*02.КШ112им, KM*02.КШ114им, KM*02.КШ115им, KM*02.КШ116им |
| Компресор газовий (compressor) | KM*01.КМ101_1, KM*01.КМ101_2, KM*02.KM102_1, KM*02.KM102_2 |
| Пов. холодильник (cooler) | KM*01.AT101_1, KM*01.AT101_2, KM*02.AT102_1, KM*02.AT102_2 |
| Діафрагма (diafragma) | gen.PP1, gen.PP3, gen.PP5, gen.PP7, KM*01.PP101, KM*01.PP102, KM*02.PP103, KM*02.PP104 |
| Клапан (klap) | gen.КШ1, gen.КШ5, gen.КШ6, gen.КШ21, KM*01.KPP101, KM*01.DR100, KM*01.КШ101, KM*01.КШ104, KM*01.КШ106, KM*02.KPP102, KM*02.DR101, KM*02.КШ111, KM*02.КШ113, KM*02.КШ114, KM*02.КШ116 |
| Затримка (lag) | gen.P_КРД2 |
| Мережа (навантаження) (net) | gen.netGVD, gen.netGlinsk, gen.netFakel, KM*02.net102 |
| Труба 1->1 (pipe1_1) | gen.pipeGlinsk |
| Труба 1->2 (pipe1_2) | gen.node1, gen.node20 |
| Труба 1->3 (pipe1_3) | gen.node1_1, gen.node21, KM*01.node4_1 |
| Труба 1->4 (pipe1_4) | KM*02.node6_1 |
| Труба 3->1 (pipe3_1) | gen.node22, gen.node19, KM*01.node3_1, KM*02.node5_1 |
| Шум (2 гарм. + вип.) (noise) | gen.noisePP3 |
| Сепаратор (separator) | gen.C1, gen.C2, KM*01.C101_1, KM*01.C101_2, KM*01.C101_3, KM*02.С102_1, KM*02.С102_2, KM*02.С102_3 |
| Джерело-тиск (src_press) | gen.SrcGas |
| Шифр | Опис | Властивості | Джерело |
| Контролер загальностанційки BlockCalc.gen | |||
| F2, F_PP1 | Витрати газу через діафрагму PP1 | PP1.Fi | |
| F3 | Витрати газу через трубу на Глінск | pipeGlinsk.Fi | |
| F4, F_PP5, F5_6 | Витрати газу через діафрагму PP5 | PP5.Fi | |
| F7_8 | Витрати газу через діафрагму PP7 | PP7.Fi | |
| F_PP3 | Витрати газу через діафрагму PP3 | PP3.Fo | |
| КШ1 | Блок керування шарового крану КШ1 | КШ1им.com, КШ1им.st_open, КШ1им.st_close | |
| КШ2 | Блок керування шарового крану КШ2 | КШ2им.com, КШ2им.st_open, КШ2им.st_close | |
| КШ5 | Блок керування шарового крану КШ5 | КШ5им.com, КШ5им.st_open, КШ5им.st_close | |
| КШ6 | Блок керування шарового крану КШ6 | КШ6им.com, КШ6им.st_open, КШ6им.st_close | |
| КШ7 | Блок керування шарового крану КШ7 | КШ7им.com, КШ7им.st_open, КШ7им.st_close | |
| КШ21 | Блок керування шарового крану КШ21 | КШ21им.com, КШ21им.st_open, КШ21им.st_close | |
| КШ22 | Блок керування шарового крану КШ22 | КШ22им.com, КШ22им.st_open, КШ22им.st_close | |
| L1 | Рівень рідини у сепараторі C2 | C2.Lж | |
| Ti | Температура газу на вході КС. | КШ1.Ti | |
| T_PP1 | Температура газу на діафрагмі PP1 | КРД1.To | |
| T_PP3 | Температура газу на діафрагмі PP3 | node19.To | |
| T_PP5 | Температура газу на діафрагмі PP5 | КШ21.To | |
| Pi | Тиск газу на вході КС. | КШ1.Pi | |
| P_PP1 | Тиск газу на діафрагмі PP1 | PP1.Po | |
| P_PP3, PC0601 | Тиск газу на діафрагмі PP3 | PP3.Po | |
| P_PP5, P4, PT0404 | Тиск газу на діафрагмі PP5 | PP5.Po | |
| PT0804, P3 | Тиск газу у трубі на Глінск | pipeGlinsk.Pi | |
| PT1606, PT0503 | Тиск газу у сепараторі С1 | C1.Po | |
| PT0406 | Тиск газу на діафрагмі PP7 | PP7.Po | |
| PT0605 | Тиск газу перед регулюючим клапаном КРД1 | КРД1.Pi | |
| Віртуальний контролер загальностанційки LogicLev.experiment | |||
| F3 | Витрати газу через трубу на Глінск | Шаблон: base.simleBoard т/год, (0;100), a(10;90), w(35;80) | BlockCalc.Anast1to2node.F3.var |
| F4, F_PP5 | Витрати газу через діафрагму PP5 | Шаблон: base.simleBoard т/год, (0;100), a(10;90), w(35;80) | BlockCalc.Anast1to2node.F4.var, BlockCalc.Anast1to2node.F_PP5.var |
| F_PP1 | Витрати газу через діафрагму PP1 | Шаблон: base.simleBoard т/год, (0;150) | BlockCalc.Anast1to2node.F_PP1.var |
| F_PP3 | Витрати газу через діафрагму PP3 | Шаблон: base.simleBoard т/год, (0;150) | BlockCalc.Anast1to2node.F_PP3.var |
| Ti | Температура газу на вході КС. | Шаблон: base.simleBoard град. С, (-50;50), a(-20;40), w(-10;30) | BlockCalc.Anast1to2node.Ti.var |
| T_PP1 | Температура газу на діафрагмі PP1 | Шаблон: base.simleBoard град. С, (0;50) | BlockCalc.Anast1to2node.T_PP1.var |
| T_PP3 | Температура газу на діафрагмі PP3 | Шаблон: base.simleBoard град. С, (0;50) | BlockCalc.Anast1to2node.T_PP3.var |
| T_PP5 | Температура газу на діафрагмі PP5 | Шаблон: base.simleBoard град. С, (0;50) | BlockCalc.Anast1to2node.T_PP5.var |
| Pi | Тиск газу на вході КС. | Шаблон: base.simleBoard кгс/см2, (0;20), a(4;15), w(5;10) | BlockCalc.Anast1to2node.Pi.var |
| P3 | Тиск газу у трубі на Глінск | Шаблон: base.simleBoard кгс/см2, (0;100), a(10;90), w(20;80) | BlockCalc.Anast1to2node.P3.var |
| P_PP1 | Тиск газу на діафрагмі PP1 | Шаблон: base.simleBoard кгс/см2, (0;10) | BlockCalc.Anast1to2node.P_PP1.var |
| P_PP3 | Тиск газу на діафрагмі PP3 | Шаблон: base.simleBoard кгс/см2, (0;50) | BlockCalc.Anast1to2node.P_PP3.var |
| P_PP5, P4 | Тиск газу на діафрагмі PP5 | Шаблон: base.simleBoard кгс/см2, (0;50) | BlockCalc.Anast1to2node.P_PP5.var, BlockCalc.Anast1to2node.P4.var |
| PT0503 | Тиск газу у сепараторі С1 | Шаблон: base.simleBoard кгс/см2, (0;10), a(2;8), w(3;7) | BlockCalc.Anast1to2node.PT0503.var |
| КШ6close | Сигналізація по закриттю крана КШ6 | Шаблон: base.digAlarm | BlockCalc.Anast1to2node.КШ6.st_open |
| gN1 | Вузол обліку 1 | Шаблон: base.gasPoint | |
| КШ7 | Блок керування шарового крану КШ7 | Шаблон: base.digitBlock t=5c | BlockCalc.Anast1to2node.КШ7.com, BlockCalc.Anast1to2node.КШ7.st_open, BlockCalc.Anast1to2node.КШ7.st_close |
| Контролер BlockCalc.gen_cntr | |||
| PC_КРД1 | Регулятор тиску на вході КС. | ат, (0;10) | PCKRD1.* |
| PC_КРД2 | Регулятор тиску між компресорами низького та високого тиску. | ат, (0;50) | PC_КРД2.* |
| PC_КРД3 | Регулятор тиску на виході КС. | ат, (0;120) | PC_КРД3.* |
| Контролер BlockCalc.KM*01 | |||
| KPP101 | Антипомпажний регулюючий клапан компресору | %, (0;100), 0 знаков | KPP101.l_kl1 |
| FN101 | Витрати на виході компресора | КШ104.Fi | |
| F101 | Витрати на діафрагмі PP101 | т/год, (0;100), 1 знак | PP101.Fi |
| F102 | Витрати на діафрагмі PP102 | т/год, (0;100), 1 знак | PP102.Fi |
| TE1202_1 | Температура після першої ступені компресора | К, (273;373), 0 знак | КМ101_1.To |
| TE1205_1 | Температура після другої ступені компресора | К, (273;433), 0 знак | КМ101_2.To |
| TE1313_1 | Температура на вході першої ступені компресора | К, (273;373), 0 знак | node3_1.To |
| TE1314_1 | Температура після холодильника першої ступені компресора | К, (273;373), 0 знак | AT101_1.To |
| TE1206_1 | Температура після холодильника другої ступені компресора | К, (273;373), 0 знак | AT101_2.To |
| AT101_1 | Блок контролю холодильника після першої ступені компресору | AT101_1.Ti, AT101_1.To, AT101_1.Wc | |
| AT101_2 | Блок контролю холодильника після другої ступені компресору | AT101_2.Ti, AT101_2.To, AT101_2.Wc | |
| КШ101 | Блок керування шаровим краном КШ101 | КШ101им.com, КШ101им.st_open, КШ101им.st_close | |
| КШ102 | Блок керування шаровим краном КШ102 | КШ102им.com, КШ102им.st_open, КШ102им.st_close | |
| КШ104 | Блок керування шаровим краном КШ104 | КШ104им.com, КШ104им.st_open, КШ104им.st_close | |
| КШ105 | Блок керування шаровим краном КШ105 | КШ105им.com, КШ105им.st_open, КШ105им.st_close | |
| КШ106 | Блок керування шаровим краном КШ106 | КШ106им.com, КШ106им.st_open, КШ106им.st_close | |
| PT0202_1 | Тиск після першої ступені компресору | ат, (0;20), 1 знак | КМ101_1.Po |
| PT0204_1 | Тиск після другої ступені компресору | ат, (0;50), 1 знак | КМ101_2.Po |
| PT1006_1 | Тиск на діафрагмі PP102 | ат, (0;20), 1 знак | PP102.Pi |
| P101 | Тиск на діафрагмі PP101 | ат, (0;10), 1 знак | PP101.Pi |
| ST8612_1 | Оберти компресору | 1000x об.хвил., (0;10), 2 знака | КМ101_1.N |
| Контролер BlockCalc.KM*02 | |||
| KPP102 | Антипомпажний регулюючий клапан компресору | %, (0;100), 0 знаков | KPP102.l_kl1 |
| TE1202_4 | Температура після першої ступені компресору | К, (273;373), 0 знак | KM102_1.To |
| TE1205_4 | Температура після другої ступені компресору | К, (273;433), 0 знак | KM102_2.To |
| TE1313_4 | Температура на вході першої ступені компресору | К, (273;373), 0 знак | node5_1.To |
| TE1314_4 | Температура після холодильника першої ступені компресору | К, (273;373), 0 знак | AT102_1.To |
| TE1206_4 | Температура після холодильника другої ступені компресору | К, (273;373), 0 знак | AT102_2.To |
| F103 | Витрати на діафрагмі PP103 | т/год, (0;100), 1 знак | PP103.Fi |
| F104 | Витрати на діафрагмі PP104 | т/год, (0;100), 1 знак | PP104.Fi |
| PT0202_4 | Тиск після першої ступені компресору | ат, (0;75), 1 знак | KM102_1.Po |
| PT0204_4 | Тиск після другої ступені компресору | ат, (0;150), 1 знак | KM102_2.Po |
| PT1006_4 | Тиск на діафрагмі PP104 | ат, (0;75), 1 знак | PP104.Pi |
| P103 | Тиск на діафрагмі PP103 | ат, (0;50), 1 знак | PP103.Pi |
| КШ111 | Блок керування шарового крану КШ111 | КШ111им.com, КШ111им.st_open, КШ111им.st_close | |
| КШ112 | Блок керування шарового крану КШ112 | КШ112им.com, КШ112им.st_open, КШ112им.st_close | |
| КШ114 | Блок керування шарового крану КШ114 | КШ114им.com, КШ114им.st_open, КШ114им.st_close | |
| КШ115 | Блок керування шарового крану КШ115 | КШ115им.com, КШ115им.st_open, КШ115им.st_close | |
| КШ116 | Блок керування шарового крану КШ116 | КШ116им.com, КШ116им.st_open, КШ116им.st_close | |
| ST8612_4 | Оберти компресору | 1000x об.хвил., (0;15), 2 знака | KM102_1.N |
















